开云(中国)Kaiyun·官方网站欢迎您!
今天是
登录
添加收藏
0598-5822373
三明市农业学校
Toggle navigation
首页
学校概况
学校简介
组织机构
学校领导
学校荣誉
校园风光
校园快递
校园新闻
要闻速览
党建园地
党建动态
深入贯彻中央八项规定精神学习教育专栏
学习贯彻习近平新时代中国特色社会主义思想主题教育专栏
党纪学习教育专栏
党史学习教育专栏
教学之窗
教研动态
技能大赛
专业人才培养方案
实验实训
德育之窗
德育动态
平安先行
名班主任工作室
终身教育
继续教育
社会培训
工作动态
招生简章
书香墨香校园
招生就业
招生简章
校园文化
教工之家
开云(中国)Kaiyun·官方网站
公告栏
校务公开
专题专栏
网络安全宣传专栏
学生资助专栏
教学诊改专栏
职业教育活动周专栏
廉洁教育专题
高质量发展大会专栏
全国普通话宣传周专栏
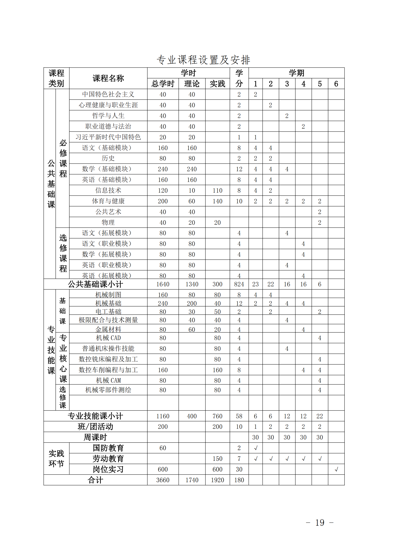
专业人才培养方案
2025年
2024年
2023年
2022年
2021年
2025年
首页
专业人才培养方案
2025年
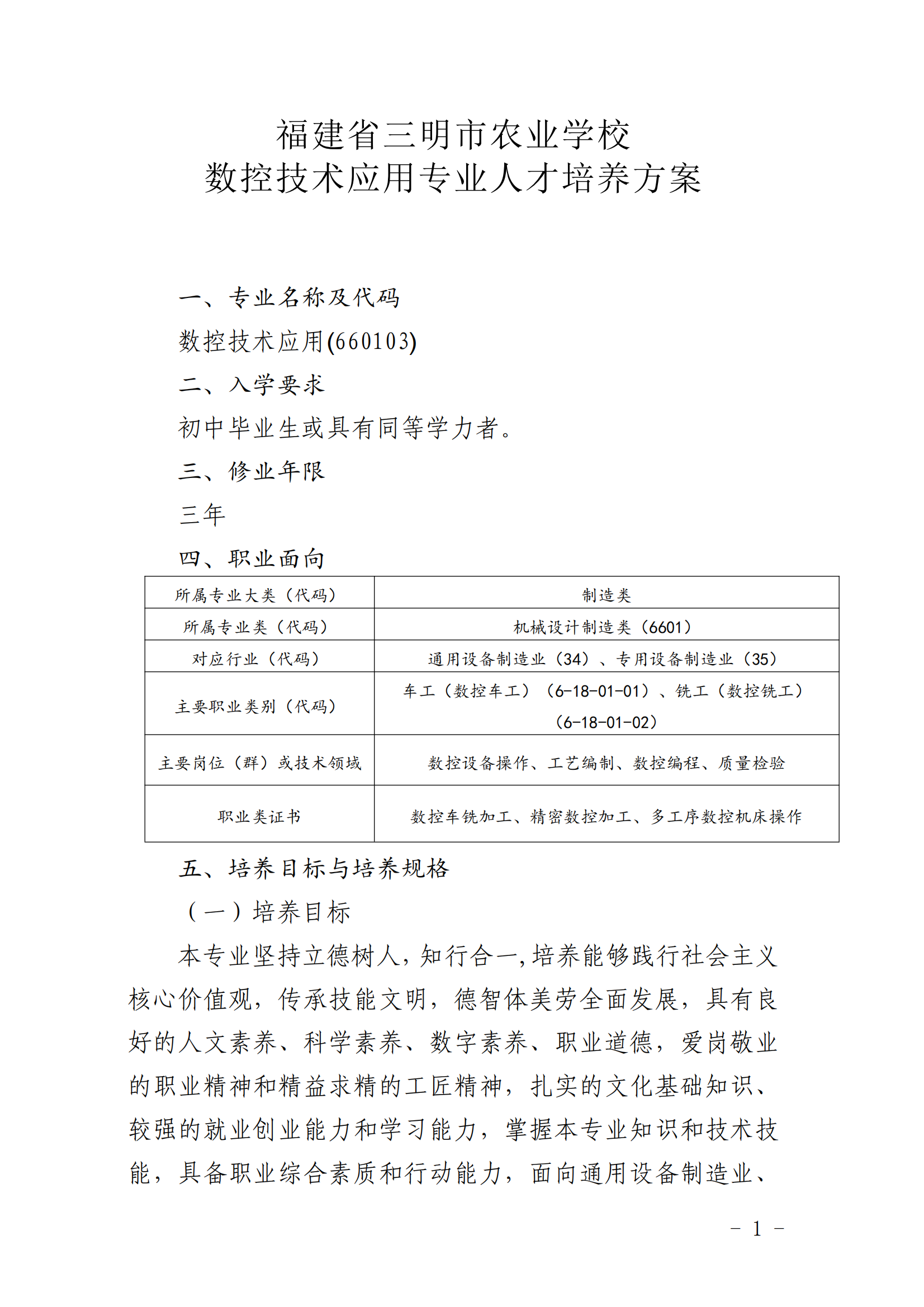
开云(中国)Kaiyun·官方网站数控技术应用专业人才培养方案
发布时间:2025-06-30
作者:教研中心
发布者:三明市农业学校
文章来源:原创
阅读 : 476
上一篇:
开云(中国)Kaiyun·官方网站新能源汽车运用与维修专业人才培养方案
下一篇:
开云(中国)Kaiyun·官方网站汽车运用与维修人才培养方案
开云网页版登录入口
|
开云体云APP官网入口
|
开云网页版登录入口
|
星空在线登录
|
星空综合(中国)体育官方网站
|
开云手机入口官网
|
米兰体育
|
开云网页版
|
乐鱼平台
|